免费发布信息
当前位置:首页 > 行业资讯 > 政策法规 >

2022年历史遗留废弃矿山生态修复示范工程项目竞争性选拔结果公示

2022年历史遗留废弃矿山生态修复示范工程项目竞争性选拔结果公示

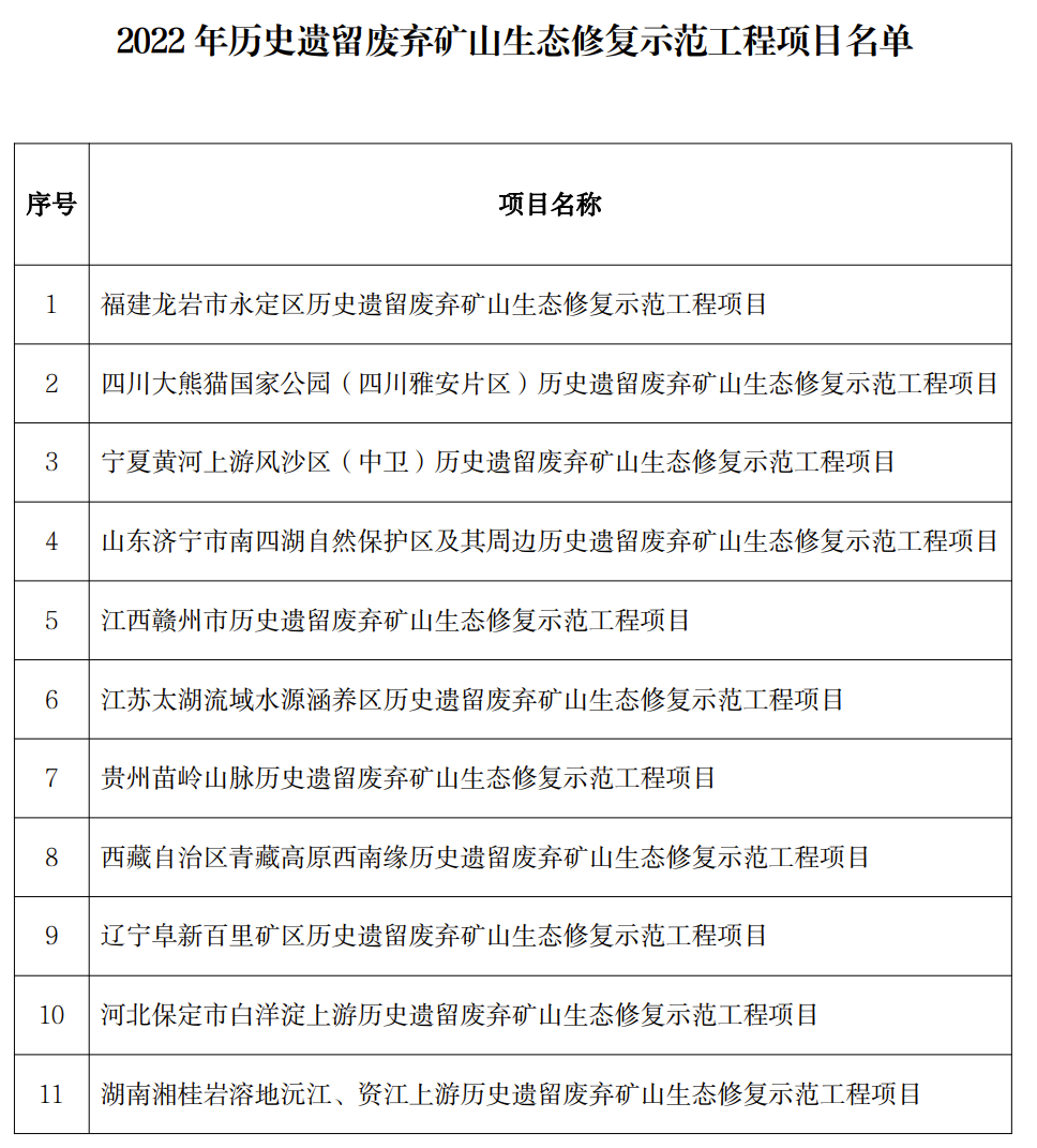
按照《财政部办公厅 自然资源部办公厅关于支持开展历史遗留废弃矿山生态修复示范工程的通知》(财办资环〔2021〕65号)明确的程序,财政部、自然资源部组织专家对申报项目进行了竞争性评审。根据竞争性评审结果,拟将11个项目确定为2022年历史遗留废弃矿山生态修复示范工程项目(详见附件)。

现将上述结果予以公示,公示期2022年6月10日至2022年6月16日。如有意见,请以书面(实名)形式,反馈至财政部自然资源和生态环境司、自然资源部国土空间生态修复司。 

       

附件:2022年历史遗留废弃矿山生态修复示范工程项目名单

联系电话:010-61965089 010-66558490 

 

  财政部自然资源和生态环境司   自然资源部国土空间生态修复

 

图片

    来源:财政部

自定义HTML内容